10 Component Identification and Nameplate
10.1 Overview
This building block provides the capabilities to identify components of a Machine and have access to vendor-defined information about the components and manage user-specific information for the identification of the component.
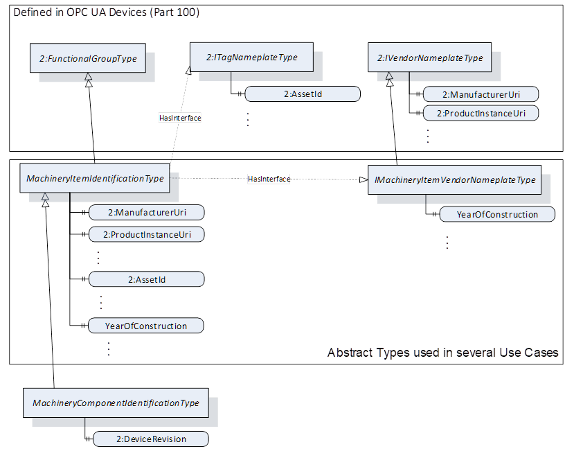
Figure 11 gives an overview. The AddIn MachineryComponentIdentificationType with the default name “2:Identification” (as defined in OPC 10000-100) is derived from the MachineryItemIdentificationType and thus indirectly from the 2:FunctionalGroupType. It adds Properties and refines the semantics of the inherited Properties.

10.2 MachineryComponentIdentificationType ObjectType Definition
The MachineryComponentIdentificationType provides identification information about a component, like manufacturer or serial number, and allows setting user-specific information like 2:ComponentName and is formally defined in Table 21.
| Attribute | Value | ||||
| BrowseName | MachineryComponentIdentificationType | ||||
| IsAbstract | False | ||||
| Description | Contains information about the identification and nameplate of a component | ||||
| References | Node Class | BrowseName | DataType | TypeDefinition | Other |
|---|---|---|---|---|---|
| Subtype of the MachineryItemIdentificationType defined in 8.3, i.e. inheriting the InstanceDeclarations of that Node. | |||||
| 0:HasProperty | Variable | 0:DefaultInstanceBrowseName | 0:QualifiedName | 0:PropertyType | - |
| 0:HasProperty | Variable | 2:DeviceRevision | 0:String | 0:PropertyType | O, RO |
| Conformance Units | |||||
|---|---|---|---|---|---|
| Machinery Component Identification |
The optional 2:DeviceRevision is defined by the 2:IVendorNameplateType, but not included in the MachineryItemIdentificationType. Therefore, it is added to the MachineryComponentIdentificationType. It provides the overall revision level of the component. Often, it is increased when either the SoftwareRevision and / or the 2:HardwareRevision of the component is increased. As an example, this Property can be used in ERP systems together with the 2:ProductCode Property. Examples are: “PLL01 1.10.0.3” “V05.01.01.15”, “3.1 R1293”, “70.0.1”, “4.60.03”.
It is not recommended to use the optional Properties 2:RevisionCounter and 2:DeviceManual defined by the 2:IVendorNameplateType and inherited by the IMachineVendorNameplateType.
A Machine vendor should not generate a 2:ProductInstanceUri for components of its Machine, but take the one provided by the component manufacturer. If the component manufacturer does not provide such a 2:ProductInstanceUri, the Property shall be omitted. Clients can use the 2:ProductInstanceUri of the Machine in combination with the NodeId of the component to generate a globally unique identification, which is only valid in the context of the Machine. Examples are: http://www.example.com/A3231E001.
A Machine vendor should not change the InitialOperationDate for components of its Machine, but take the one provided by the component manufacturer.
Machine vendors might use the 2:AssetId to provide their internal machine-readable identification of the component. In that case, the Property might be provided as read-only.
Machine vendors shall not use the 2:ComponentName Property to manage its identification of the component. Instead of, the BrowseName and DisplayName Attributes of the Object representing the component shall be used for that purpose.
The InstanceDeclarations of the MachineryComponentIdentificationType have additional Attribute values defined in Table 25.
| SourceBrowsePath | Value | Description |
| 0:DefaultInstanceBrowseName | 2:Identification | The default BrowseName for instances of the type. |
| 2:DeviceRevision | - | A string representation of the overall revision level of the component. Often, it is increased when either the SoftwareRevision and / or the HardwareRevision of the component is increased. As an example, it can be used in ERP systems together with the ProductCode. |