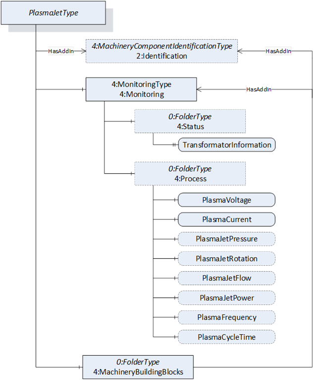
The PlasmaJetType provides all relevant Variables and parameters for monitoring a plasma jet of a plasma surface treatment machine. An overview of the information model is shown in Figure 20.

image025.png

Figure 20 - PlasmaJetType overview

The PlasmaJetType is formally defined in Table 56.

Table 56 – PlasmaJetType Definition

Attribute

Value

BrowseName

PlasmaJetType

IsAbstract

False

References

Node Class

BrowseName

DataType

TypeDefinition

Other

Subtype of the BaseObjectType defined in OPC 10000-5

0:HasAddIn

Object

2:Identification

4:MachineryComponentIdentificationType

O

0:HasComponent

Object

4:Monitoring

4:MonitoringType

M

0:HasComponent

Object

4:MachineryBuildingBlocks

0:FolderType

M

Conformance Units

PST PlasmaJetType Basic

PST PlasmaJetType Identification

PST PlasmaJetType Advanced

Identification is used as defined in OPC 40001-1. Shall also be referenced as AddIn in the MachineryBuildingBlocks Folder.

Monitoring is representing a collection of the variables that are assigned to this specific component.

MachineryOperationCounter is used as defined in OPC 40001-1. In the component PlasmaJetType all counters that are implemented according to the MachineryOperationCounterType of the OPC 40001-1 shall be integrated with the HasComponent reference under this Object. This Object shall also be referenced as AddIn in the MachineryBuildingBlocks Folder.

MachineryLifetimeCounter is used as defined in OPC 40001-1. In the component PlasmaJetType all counters that are implemented according to the MachineryLifetimeCounterType of the OPC 40001-1 shall be integrated with the HasComponent reference under this Object. This Object shall also be referenced as AddIn in the MachineryBuildingBlocks Folder.

MachineryBuildingBlocks is representing a folder that directly references all those building blocks of the OPC UA for Machinery (OPC 40001-1, OPC 40001-3) which are implemented as an add-in in this specific component.

The components of the PlasmaJetType have additional references which are defined in Table 57.

Table 57 – PlasmaJetType Additional References

SourceBrowsePath

Reference Type

Is Forward

TargetBrowsePath

4:MachineryBuildingBlocks

0:HasAddIn

True

2:Identification

4:MachineryBuildingBlocks

0:HasAddIn

True

4:Monitoring

The components of the PlasmaJetType have additional subcomponents which are defined in Table 58.

Table 58 – PlasmaJetType Additional Subcomponents

Source Path

Reference

NodeClass

BrowseName

DataType

TypeDefinition

Others

4:Monitoring

4:Process

0:HasComponent

Variable

PlasmaVoltage

0:Double

0:AnalogUnitType

M, RO

4:Monitoring

4:Process

0:HasComponent

Variable

PlasmaCurrent

0:Double

0:AnalogUnitType

M, RO

4:Monitoring

4:Process

0:HasComponent

Variable

PlasmaJetPressure

0:Double

0:AnalogUnitType

O, RO

4:Monitoring

4:Process

0:HasComponent

Variable

PlasmaJetRotation

0:Int32

0:AnalogUnitType

O, RO

4:Monitoring

4:Process

0:HasComponent

Variable

PlasmaJetFlow

0:Double

0:AnalogUnitType

O, RO

4:Monitoring

4:Process

0:HasComponent

Variable

PlasmaJetPower

0:Double

0:AnalogUnitType

O, RO

4:Monitoring

4:Process

0:HasComponent

Variable

PlasmaFrequency

0:Double

0:AnalogUnitType

O, RO

4:Monitoring

4:Process

0:HasComponent

Variable

PlasmaCycleTime

0:UInt16

0:AnalogUnitType

O, RO

4:Monitoring

4:Status

0:HasProperty

Variable

TransformatorInformation

0:String

0:PropertyType

M, RO

PlasmaVoltage is representing the present voltage of the plasma generator.

PlasmaCurrent is representing the present current of the plasma generator.

PlasmaJetPressure is representing the present jet pressure of the plasma jet.

PlasmaJetRotation is representing the present rotational speed of the plasma jet.

PlasmaJetFlow is representing the present ionization gas flow of the plasma jet.

PlasmaJetPower is representing the present power of the plasma jet.

PlasmaFrequency is representing the present plasma frequency of the plasma generator.

PlasmaCycleTime is representing the present plasma cycle time of the plasma generator.

TransformatorInformation is representing important information of the transformer of the plasma jet. This Variable should carry all information necessary to replace the transformer.