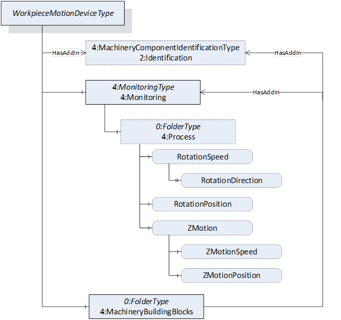
The WorkpieceMotionDeviceType provides all relevant Variables and parameters for monitoring a device that moves the treated workpiece of a plasma surface treatment machine. An overview of the information model is shown in Figure 19.

image024.png

Figure 19 - WorkpieceMotionDevice overview

The WorkpieceMotionDevice is formally defined in Table 53.

Table 53 – WorkpieceMotionDeviceType Definition

Attribute

Value

BrowseName

WorkpieceMotionDeviceType

IsAbstract

False

References

Node Class

BrowseName

DataType

TypeDefinition

Other

Subtype of the BaseObjectType defined in OPC 10000-5

0:HasAddIn

Object

2:Identification

4:MachineryComponentIdentificationType

O

0:HasComponent

Object

4:Monitoring

4:MonitoringType

M

0:HasComponent

Object

4:MachineryBuildingBlocks

0:FolderType

M

Conformance Units

PST WorkpieceMotionDeviceType Basic

PST WorkpieceMotionDeviceType Advanced

Identification is used as defined in OPC 40001-1. Shall also be referenced as AddIn in the MachineryBuildingBlocks Folder.

Monitoring is representing a collection of the variables that are assigned to this specific component.

MachineryBuildingBlocks is representing a folder that directly references all those building blocks of the OPC UA for Machinery (OPC 40001-1, OPC 40001-3) which are implemented as an add-in in this specific component.

The components of the WorkpieceMotionDevice have additional references which are defined in Table 54.

Table 54 – WorkpieceMotionDeviceType Additional References

SourceBrowsePath

Reference Type

Is Forward

TargetBrowsePath

4:MachineryBuildingBlocks

0:HasAddIn

True

2:Identification

4:MachineryBuildingBlocks

0:HasAddIn

True

4:Monitoring

The components of the WorkpieceMotionDeviceType have additional subcomponents which are defined in Table 55.

Table 55 – WorkpieceMotionDeviceType Additional Subcomponents

Source Path

Reference

NodeClass

BrowseName

DataType

TypeDefinition

Others

4:Monitoring

4:Process

0:HasComponent

Variable

RotationSpeed

0:Double

0:AnalogUnitType

O, RO

4:Monitoring

4:Process

RotationSpeed

0:HasProperty

Variable

RotationDirection

0:Boolean

0:PropertyType

O, RO

4:Monitoring

4:Process

0:HasComponent

Variable

RotationPosition

0:Int16

0:AnalogUnitType

O, RO

4:Monitoring

4:Process

0:HasComponent

Variable

ZMotion

0:Boolean

0:BaseDataVariableType

O, RO

4:Monitoring

4:Process

ZMotion

0:HasComponent

Variable

ZMotionSpeed

0:Double

0:AnalogUnitType

O, RO

4:Monitoring

4:Process

ZMotion

0:HasComponent

Variable

ZMotionPosition

0:Int16

0:AnalogUnitType

O, RO

RotationSpeed is representing the current rotational speed of the workpiece motion device.

RotationDirection is a descriptive property of RotationSpeed that is representing the current direction of the rotation of the workpiece motion device. True value corresponds to clockwise rotation.

RotationPosition is representing the current rotational position of the workpiece motion device.

ZMotion is representing the information if the motion device is active in the vertical direction. The value true means the motion device is active in the vertical direction.

ZMotionSpeed is a descriptive property of ZMotion that is representing the current speed of the motion perpendicular to rotation plane of the workpiece motion device.

ZMotionPosition is a descriptive property of ZMotion that is representing the current position perpendicular to rotation plane of the workpiece motion device.