OPC Foundation
  • Documents
  • NodeSets
  • Search
6.2 Process Analyser

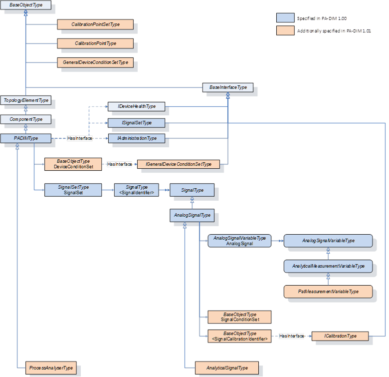
The Object Model for Process Analyser has been extended as shown in Figure 8. The blue marked boxes are from PA-DIM 1.00 and the orange boxes have been added for Process Analysers in version 1.01. Figure 9 and Figure 10 are the extension of Figure 8.

image012.png

Figure 8 – Process Analyser Overview

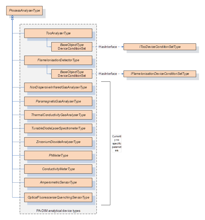
There are special Process Analyser Types and corresponding interfaces shown in Figure 9.

image013.png

Figure 9 – Process Analyser Types

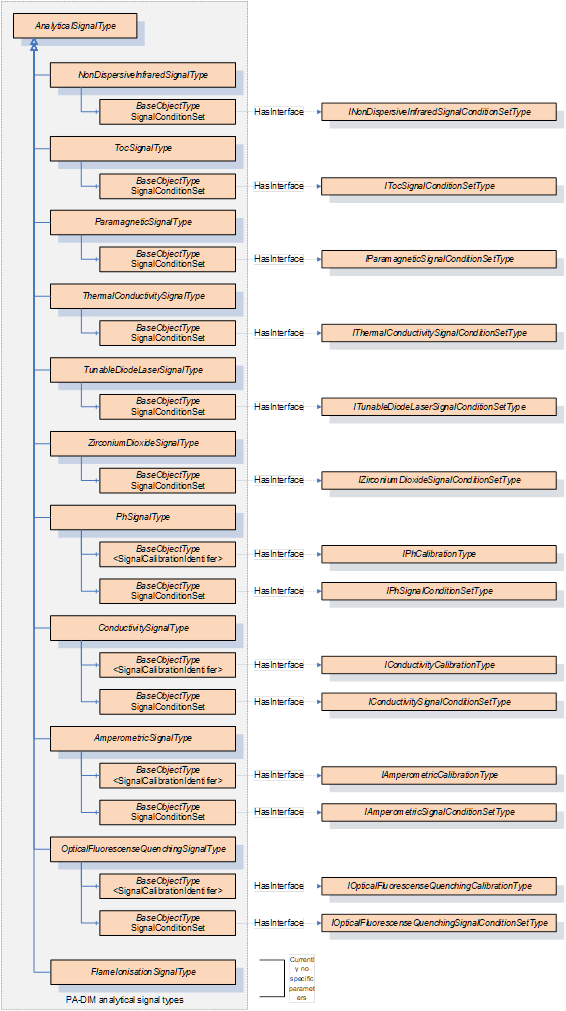
There are special Analytical Signal Types and corresponding interfaces for each Process Analyser, see Figure 10.

image014.png

Figure 10 – Analytical Signal Types

Please report errors or issues with the site to webmaster.

Copyright © 2026 - OPC Foundation