This specification describes a unified Process Automation Device Information Model (PA-DIM) that enables protocol and vendor independent data exchange. Figure 6 provides an example illustration of a system in which two Devices interact with several applications running in the cloud and accessing generic and product type data. The Information Model of these two devices includes a standardized device model based on PA-DIM. The model also exposes IEC 61987 semantic dictionary IDs. These IDs may be used by OPC UA clients to obtain the definition of vendor specific data the devices may contain.

image010.png

Figure 6 – Protocol Independent Information Model

PA-DIM makes use of the Dictionary Reference model defined in OPC 10000-19 and defines the proper International Registration Data Identifiers (IRDI) for entries in the IEC 61987 CDD. The OPC Foundation added an abstract DictionaryEntryType ObjectType to the OPC 10000-5 specification. It also introduced the IrdiDictionaryEntryType (Subtype of DictionaryEntryType) ObjectType for semantic information and the HasDictionaryEntry Non-Hierarchical ReferenceType to associate the dictionary entry object to any node.

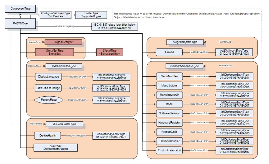
The PA-DIM, illustrated in Figure 7, defines a base device concept and information model, which is intended to be used for Process Automation Devices. This PA-DIM OPC UA Companion Specification defines the OPC UA BrowseNames and corresponding IEC 61987 Semantic CDD Dictionary IDs. For each Node with a dictionary reference to the IEC 61987 Common Data Dictionary, the definition of the referenced IEC 61987 CDD entry applies. It is expected, that ECLASS semantic description will follow the IEC 61987 standardization where applicable.

image011.png

Figure 7 – PA-DIM

The PADIMType has a HasDictionaryEntry reference to an IRDI representing a class identifier within the IEC 61987 CDD (e.g. Coriolis Flowmeter, Pressure Transmitter, etc.).

The DisplayName Attribute for all Objects, Variables, and Methods with a DictionaryReference in this specification shall be according to the IEC 61987 attribute “Short name” for CDD properties or to the IEC 61987 attribute “Preferred name” for CDD classes. DisplayNames are used for configuration dialog displays and are defined within IEC 61987 CDD. NAMUR NE131 / NOA device parameter names are in line with IEC 61987 CDD.

PA-DIM defines the Interfaces IAdministrationType for administration purposes and ISignalSetType as a container for process variables (see7.1.2). The PADIMType includes these Interfaces, and additionally it includes the IDeviceHealthType, provided by OPC 10000-100OPC 10000-100. Furthermore PADIMType provides a reference to an IRDI dictionary entry to reference the device class (e.g. Pressure Transmitter or Coriolis Mass Flowmeter) and SubDevices Object for modular devices. In this version of PA-DIM the information model has been extended with additional objects and interfaces for Process Analysers. For more details see section 6.2.

Instances of PADIMType represent devices in the real-world. There might be other OPC UA companion specifications representing different aspects of the same real-world device, potentially represented in the same OPC UA Server. Therefore, the guidelines defined in the OPC UA for Devices specification (OPC 10000-100 Annex C) should be followed, when an OPC UA server represents several companion specifications for the same real-world device.