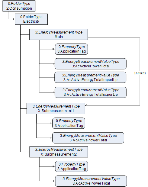
OPC 34100 defines a common infrastructure for providing energy related measurements by defining the 3:EnergyMeasurementType. An Object of that type represents a metering point that can measure several measurement values of 3:EnergyMeasurementValueType. In addition, OPC 34100 defines common measurement values by defining a predefined BrowseName, MeasurementID, EngineeringUnits, etc. for Variables of 3:EnergyMeasurementValueType.

This specification uses the OPC 34100 as base to add energy related information to a MachineryItem. Under each Object representing a resource, there may be several Objects of the 3:EnergyMeasurementType, each representing one metering point. The main metering point should use the BrowseName Main defined in this specification (see 6.3). In Figure 2, an example is given. The Main Object provides several Variables defined in OPC 34100. The MachineryItem provides two additional metering points, X:Submeasurement1 and X:Submeasurement2. The first one is referenced with a Contains Reference indicating that the measured energy is contained in the Main values, whereas the second one is not referenced and therefore independent of the Main values.

image007.png

Figure 2 – Example of Measurements

In Figure 3, a more comprehensive example is given. In this case, also the components of the MachineryItem provide metering points. The metering points of the components may also be referenced by Contains Reference. This can be either done directly, as for X:MyComponent1, or indirectly via a proxy Object as in X:MyComponent2. Providing a proxy Object allows to provide anybody browsing more direct context and avoids potentially duplicated names, as many Main Objects of different components may be referenced.

image008.png

Figure 3 – Extended Example of Measurements