Most states defined in this document are simple – i.e. they are either True or False. The TwoStateVariableType is introduced specifically for this use case. More complex states are modelled by using a StateMachineType defined in 10000-16.
The TwoStateVariableType is derived from the StateVariableType defined in 10000-16. and formally defined in Table 11.
Table 11 – TwoStateVariableType definition
|
Attribute |
Value |
||||
|
BrowseName |
TwoStateVariableType |
||||
|
DataType |
LocalizedText |
||||
|
ValueRank |
-1 (-1 = Scalar) |
||||
|
IsAbstract |
False |
||||
|
References |
NodeClass |
BrowseName |
DataType |
TypeDefinition |
ModellingRule |
|
Subtype of the StateVariableType defined in 10000-16. Note that a Reference to this subtype is not shown in the definition of the StateVariableType |
|||||
|
HasProperty |
Variable |
Id |
Boolean |
PropertyType |
Mandatory |
|
HasProperty |
Variable |
TransitionTime |
UtcTime |
PropertyType |
Optional |
|
HasProperty |
Variable |
EffectiveTransitionTime |
UtcTime |
PropertyType |
Optional |
|
HasProperty |
Variable |
TrueState |
LocalizedText |
PropertyType |
Optional |
|
HasProperty |
Variable |
FalseState |
LocalizedText |
PropertyType |
Optional |
|
|
|
|
|
|
|
|
ConformanceUnits |
|||||
|
A & C Basic |
|||||
The Value Attribute of an instance of TwoStateVariableType contains the current state as a human readable name. The EnabledState for example, might contain the name “Enabled” when True and “Disabled” when False.
Id is inherited from the StateVariableType and overridden to reflect the required DataType (Boolean). The value shall be the current state, i.e. either True or False.
TransitionTime specifies the time when the current state was entered.
EffectiveTransitionTime specifies the time when the current state or one of its sub states was entered. If, for example, a LevelAlarm is active and – while active – switches several times between High and HighHigh, then the TransitionTime stays at the point in time where the Alarm became active whereas the EffectiveTransitionTime changes with each shift of a sub state.
The optional Property EffectiveDisplayName from the StateVariableType is used if a state has sub states. It contains a human readable name for the current state after taking the state of any SubStateMachines in account. As an example, the EffectiveDisplayName of the EnabledState could contain “Active/HighHigh” to specify that the Condition is active and has exceeded the HighHigh limit.
Other optional Properties of the StateVariableType have no defined meaning for TwoStateVariableType.
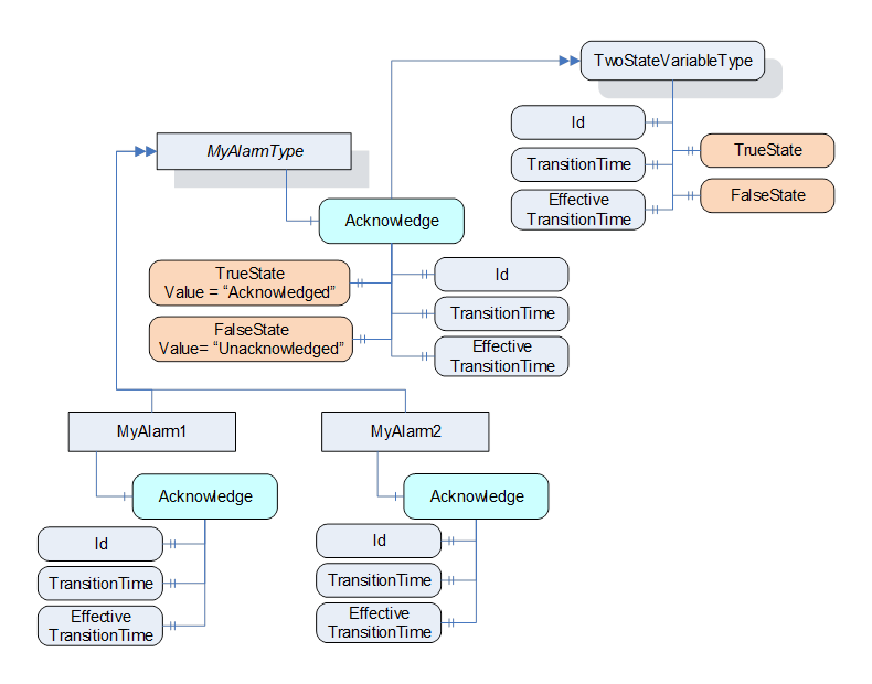
TrueState and FalseState contain the localized string for the TwoStateVariableType value when its Id Property has the value True or False, respectively. Since the two Properties provide meta-data for the Type, Servers shall not allow these Properties to be selected in the Event filter for a MonitoredItem. The TrueState Property and FalseState Property shall only exist on InstanceDeclarations. See Figure 99 for an illustration. Clients can use the Read Service to get the values of the TrueState and FalseState Property.
A HasTrueSubState Reference is used to indicate that the True state has sub states.
A HasFalseSubState Reference is used to indicate that the False state has sub states.
Figure 99 - TwoStateVariable Illustration