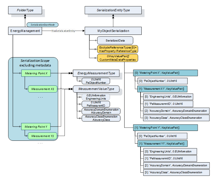
Figure A.5 shows how semantic Properties (see 5.3 also) can be added to the FieldMetaData structure (see OPC 10000-14) describing the SerializedData Variable if added to a DataSet.

As shown in A.4, the SerializationConfiguration excludes the metadata Properties attached to the EnergyMeasurementType Objects as well as to the MeasurementValueType Variables. The metadata can be conveyed to a PubSub Subscriber by coding this information into the Properties field of the FieldMetaData structure (see 6.3.7). If PubSub is configured accordingly, the information is available for the Subscriber through a DataSetMetaData Message.

image023.png

Figure A.5 – Semantic Properties in the FieldMetaData