9 Examples (Informative)
The example in Figure 3 shows how OPC UA Properties of the DeviceType defined in OPC 10000-100 refer dictionary entries in the IEC 61987 Common Data Dictionary.

The example in Figure 4 shows how OPC UA Objects could refer to classes in the IEC 61987 Common Data Dictionary and OPC UA Properties to properties in the data dictionary.
In this example, the weight property is referenced from two OPC UA Properties and the different semantic is provided by the referenced classes Transmitter housing or Transmitter body of the parent OPC UA Objects.

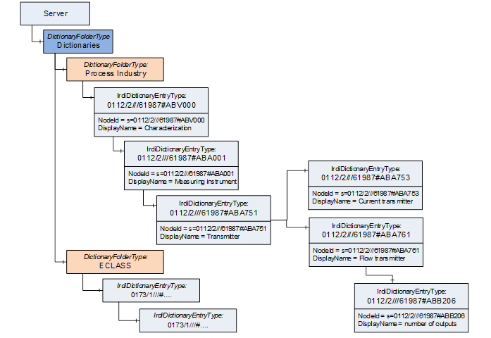
The example in Figure 5 shows how a server can expose the hierarchy of two dictionaries below the optional Dictionaries Object.

__________________