Overview

This appendix provides an informal example on how the building blocks defined in the machinery specification can be used.

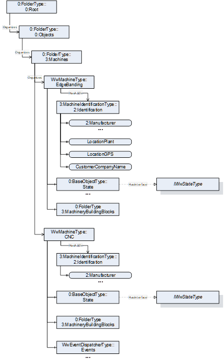
B.2Finding Machines

In Figure 13, an example is given, showing the finding all Machines in Server use cases. The Server provides information about an Edge Banding as well as a CNC machine defined by Woodworking.

image018.png

Figure 13 – Example of finding machines

___________