The ShelvedStateMachineType defines a sub-state machine that represents an advanced Alarm filtering model. This model is illustrated in Figure 1717.
The state model supports two types of Shelving: OneShotShelving and TimedShelving. They are illustrated in Figure 1616. The illustration includes the allowed transitions between the various sub-states. Shelving is an Operator initiated activity.
In OneShotShelving, a user requests that an Alarm be Shelved for its current Active state or if not Active its next Active state. This type of Shelving is typically used when an Alarm is continually occurring on a boundary (i.e. a Condition is jumping between High Alarm and HighHigh Alarm, always in the Active state). The OneShotShelving will automatically clear when an Alarm returns to an inactive state. Another use for this type of Shelving is for a plant area that is shutdown i.e. a long running Alarm such as a low level Alarm for a tank that is not in use. When the tank starts operation again the Shelving state will automatically clear.
In TimedShelving, a user specifies that an Alarm be shelved for a fixed time period. This type of Shelving is quite often used to block nuisance Alarms. For example, an Alarm that occurs more than 10 times in a minute may get shelved for a few minutes. The Alarm is shelved for the time period, no matter how many transitions the Alarm has between Active state and Inactive state.
In all states, the Unshelve can be called to cause a transition to the Unshelve state; this includes Un-shelving an Alarm that is in the TimedShelve state before the time has expired and the OneShotShelve state without a transition to an inactive state. In the event of a restart of an AlarmManager, the AlarmManager should recover the ShelvedStateMachine. If the system cannot determine if the state of the ShelvedStateMachine for a given alarm instance, the ShelvedStateMachine shall be set to Unshelved.
All but two transitions are caused by Method calls as illustrated in Figure 1616. The “Time Expired” transition is simply a system generated transition that occurs when the time value defined as part of the “Timed Shelved Call” has expired. The “Any Transition Occurs” transition is also a system generated transition; this transition is generated when the Condition goes to an inactive state.
Figure 1616 – Shelve state transitions
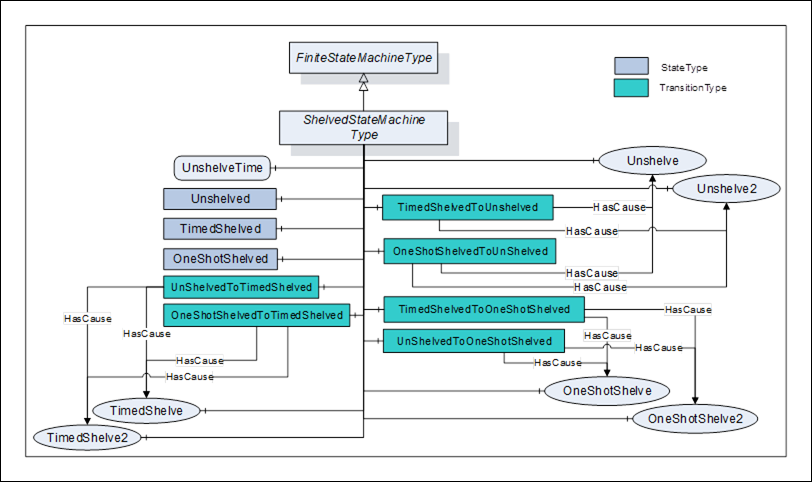
The ShelvedStateMachineType includes a hierarchy of sub-states. It supports all transitions between Unshelved, OneShotShelved and TimedShelved.
The state machine is illustrated in Figure 1717 and formally defined in Table 7373.
Figure 1717 – ShelvedStateMachineType model
Table 7373 – ShelvedStateMachineType definition
|
Attribute |
Value |
|||||
|
BrowseName |
ShelvedStateMachineType |
|||||
|
IsAbstract |
False |
|||||
|
References |
NodeClass |
BrowseName |
DataType |
TypeDefinition |
ModellingRule |
|
|
Subtype of the FiniteStateMachineType defined in 10000-16 |
|
|||||
|
|
|
|
|
|
|
|
|
HasProperty |
Variable |
UnshelveTime |
Duration |
PropertyType |
Mandatory |
|
|
|
|
|
|
|
|
|
|
HasComponent |
Object |
Unshelved |
|
StateType |
|
|
|
HasComponent |
Object |
TimedShelved |
|
StateType |
|
|
|
HasComponent |
Object |
OneShotShelved |
|
StateType |
|
|
|
|
|
|
|
|
|
|
|
HasComponent |
Object |
UnshelvedToTimedShelved |
|
TransitionType |
|
|
|
HasComponent |
Object |
TimedShelvedToUnshelved |
|
TransitionType |
|
|
|
HasComponent |
Object |
TimedShelvedToOneShotShelved |
|
TransitionType |
|
|
|
HasComponent |
Object |
UnshelvedToOneShotShelved |
|
TransitionType |
|
|
|
HasComponent |
Object |
OneShotShelvedToUnshelved |
|
TransitionType |
|
|
|
HasComponent |
Object |
OneShotShelvedToTimedShelved |
|
TransitionType |
|
|
|
|
|
|
|
|
|
|
|
HasComponent |
Method |
TimedShelve |
Defined in Clause 5.8.17.4 |
Mandatory |
||
|
HasComponent |
Method |
OneShotShelve |
Defined in Clause 5.8.17.6 |
Mandatory |
||
|
HasComponent |
Method |
Unshelve |
Defined in Clause 5.8.17.2 |
Mandatory |
||
|
HasComponent |
Method |
TimedShelve2 |
Defined in Clause 5.8.17.5 |
Optional |
||
|
HasComponent |
Method |
OneShotShelve2 |
Defined in Clause 5.8.17.7 |
Optional |
||
|
HasComponent |
Method |
Unshelve2 |
Defined in Clause 5.8.17.3 |
Optional |
||
|
|
|
|
|
|
||
|
ConformanceUnits |
||||||
|
A & C Shelving |
||||||
UnshelveTime specifies the remaining time in milliseconds until the Alarm automatically transitions into the Un-shelved state. For the TimedShelved state this time is initialised with the ShelvingTime argument of the TimedShelve Method call. For the OneShotShelved state the UnshelveTime will be initialized to the Value of MaxTimeShelved Property if it is present otherwise it is initialized to the maximum Duration.
This FiniteStateMachine supports three Active states; Unshelved, TimedShelved and OneShotShelved. It also supports six transitions. The states and transitions are described in Table 7474. This FiniteStateMachine also supports three Methods; TimedShelve, OneShotShelve and Unshelve.
Table 7474 – ShelvedStateMachineType Additional References
|
SourceBrowsePath |
References |
IsForward |
TargetBrowsePath |
|
UnshelvedToTimedShelved |
FromState |
True |
Unshelved |
ToState |
True |
TimedShelved |
HasEffect |
True |
AlarmConditionType |
HasCause |
True |
TimedShelve |
HasCause |
True |
TimedShelve2 |
|
UnshelvedToOneShotShelved |
FromState |
True |
Unshelved |
ToState |
True |
OneShotShelved |
HasEffect |
True |
AlarmConditionType |
HasCause |
True |
OneShotShelve |
HasCause |
True |
OneShotShelve2 |
|
TimedShelvedToUnshelved |
FromState |
True |
TimedShelved |
ToState |
True |
Unshelved |
HasEffect |
True |
AlarmConditionType |
|
TimedShelvedToOneShotShelved |
FromState |
True |
TimedShelved |
ToState |
True |
OneShotShelved |
HasEffect |
True |
AlarmConditionType |
HasCause |
True |
OneShotShelve |
HasCause |
True |
OneShotShelve2 |
|
OneShotShelvedToUnshelved |
FromState |
True |
OneShotShelved |
ToState |
True |
Unshelved |
HasEffect |
True |
AlarmConditionType |
|
OneShotShelvedToTimedShelved |
FromState |
True |
OneShotShelved |
ToState |
True |
TimedShelved |
HasEffect |
True |
AlarmConditionType |
HasCause |
True |
TimedShelve |
HasCause |
True |
TimedShelve2 |
The component Variables of the ShelvedStateMachineType have additional Attributes defined in Table 7575.
Table 7575 – ShelvedStateMachineType Attribute values for child Nodes
|
BrowsePath |
Value Attribute |
||
|
1 |
||
|
2 |
||
|
3 |
||
|
12 |
||
|
21 |
||
|
23 |
||
|
13 |
||
|
31 |
||
|
32 |